申请入会
|
联系我们
首页
协会概况
建设科技
协会要闻
行业风采
认证培训
行业专家库
专委会
党建工作
首页
>>
协会要闻
>>
文件通知
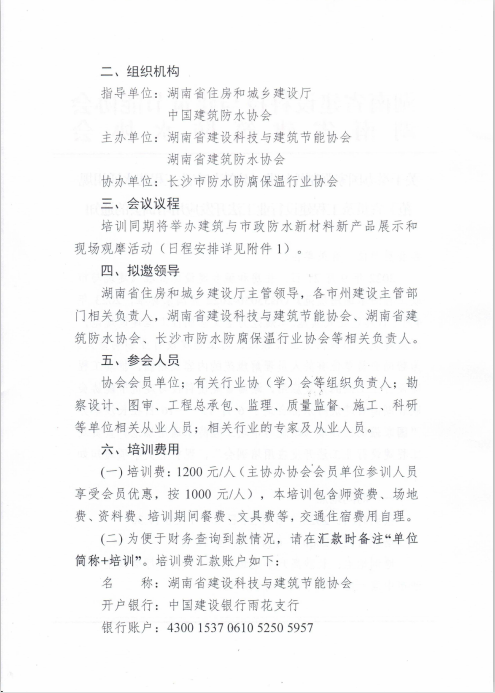
关于举办国家强制性标准《建筑与市政工程防水通用规范》宣贯及工程建设行业工法开发应用培训会的通知
发布时间:2023-05-23 10:29:26
来源:本站
浏览次数:1753
附件1 日程安排表.pdf
附件2 参会回执.docx
上一篇:
湖南省建设科技与建筑节能协会关于组织开展2023年会员日活动(第二期)的通知
下一篇:
关于组织参加“ACT2023(首届)国际零碳城市大会暨零碳建筑博览会”的通知